close
WONDERFUL 萬得福 AD-159CH 電子防潮箱 現金回饋
WONDERFUL 萬得福 AD-159CH 電子防潮箱
WONDERFUL 萬得福 AD-159CH 電子防潮箱 評價
網友滿意度:
雙眼皮台南
開學囉~~ 趁著放假的時候
努力打工XD 當然一定要提升一點
自己的基本配備呀~~![]()
買3C實用的商品我都還挺習慣去博客來
買的~ 因為偶爾都會在那買些書
而且到貨的品質也很不錯!![]()
像這次超喜歡的![]()
![]()
![]()
WONDERFUL 萬得福 AD-159CH 電子防潮箱![]()
連一睹為快的家人都比讚呢~![]()
而且我還有常用的折價券網站噢!
加入@Line就可以輕鬆拿囉~
推薦給有需要的大家~![]()
![]()


折價券傳送門
WONDERFUL 萬得福 AD-159CH 電子防潮箱
|
【東京御用Ninja】Samsung Galaxy Note4經典瘋馬紋保護皮套(黑色) ![]() |
Sony Xperia Z3 晶磨抗刮高光澤螢幕保護貼 螢幕貼(2入) ![]() |
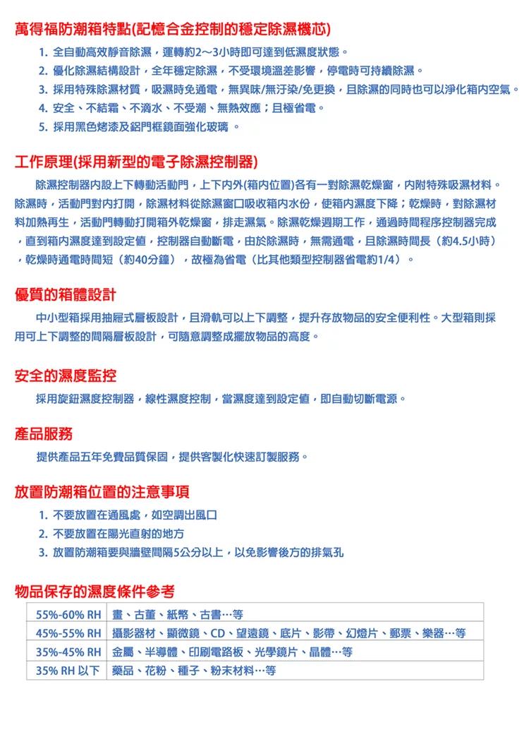
商品訊息功能:
商品訊息描述:


商品訊息簡述:
WONDERFUL 萬得福 AD-159CH 電子防潮箱
文章標籤
全站熱搜





留言列表

